国内段階 国内段階

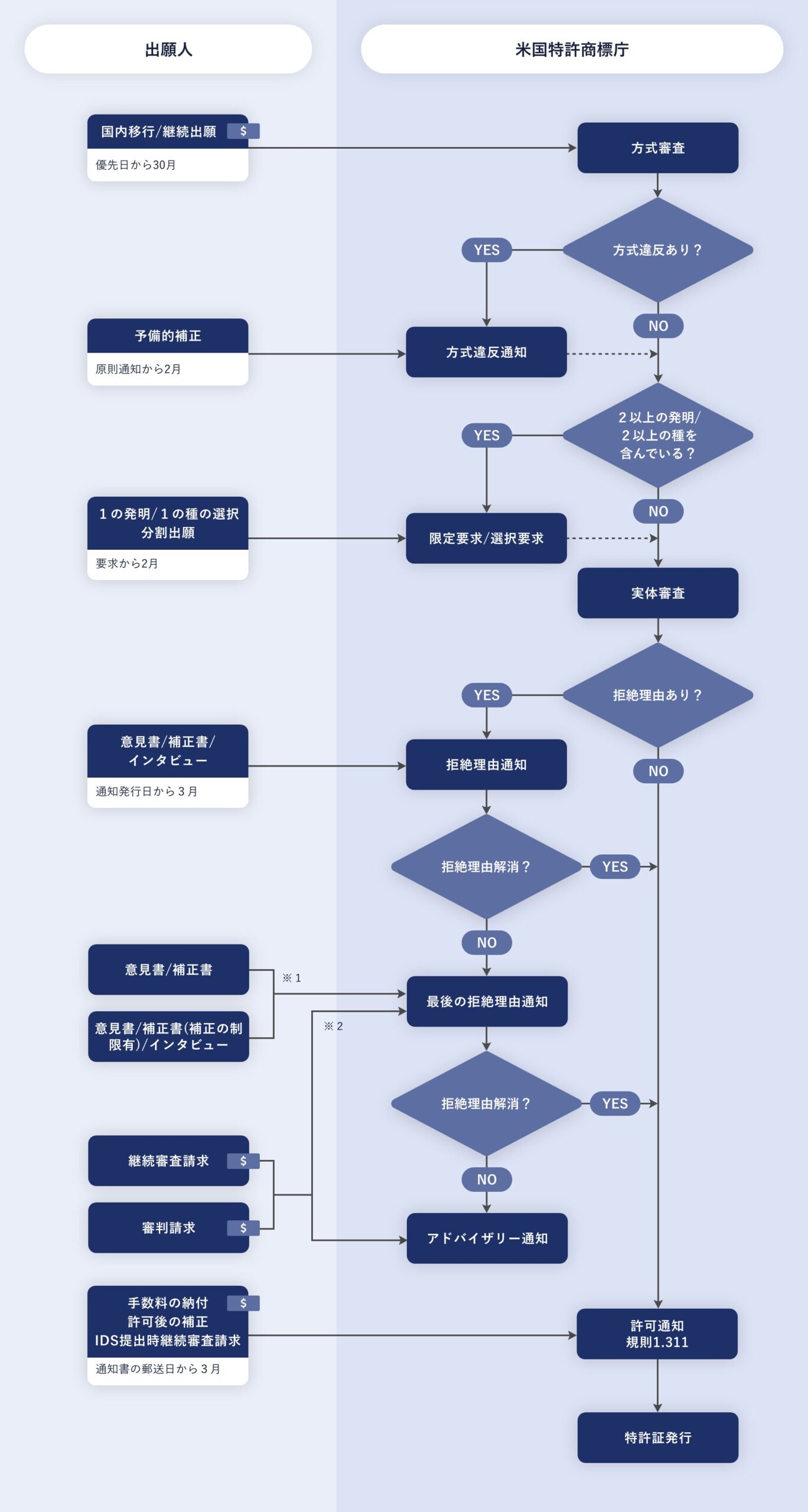
国際出願は大きく「国際段階」と「国内段階」に分かれています。以下は「国内段階」の流れを示すフローチャートです。

米国特許商標庁への移行後

各項目の詳細はこちらをクリック

※1:最後の拒絶理由通知に対する応答期間は、原則通知発行日から3カ月であるが、2カ月以内に応答することが望ましい
※2:最後の拒絶理由通知の発行日から6カ月以内に、許可通知を受け取るか、継続審査請求、審判請求又は継続出願をする必要がある